Zwei Personen laufen barfuß auf einem Strand bei Sonnenuntergang, mit Strandkleidung im Vordergrund auf dem Sand und dem Meer im Hintergrund
Spaziergang am Strand bei Sonnenuntergang

Vollständiger Reiseführer für das Naturistendorf Cap d'Agde 2026

Zugang, Viertel & Strände

4. Geographie, Umwelt und Zugang

4.1. Lage

Cap d'Agde liegt an der Mittelmeerküste, 50 km von Montpellier und 15 km von Béziers entfernt. Das Naturistendorf Cap d'Agde nimmt den östlichen Teil des Badeortes ein, zwischen dem Yachthafen und dem Naturschutzgebiet Bagnas.

[Foto: karte-cap-agde.jpg – Lagekarte von Cap d'Agde]

4.2. Die natürliche Umgebung

Das Dorf genießt ein mediterranes Klima mit heißen, trockenen Sommern und milden Wintern. Es wird von einem 2 Kilometer langen, nach Süden ausgerichteten Cap-d'Agde-FKK-Strand mit feinem Sand gesäumt, dessen Breite zwischen 50 und 100 Metern variiert.

Nördlich des Dorfes liegt das Nationale Naturschutzgebiet Bagnas, eine 400 Meter lange geschützte Küstenzone, in der das Baden ebenfalls FKK ist. Ein Teil dieser Zone, lokal "Baie des Cochons" (Schweinebucht) genannt, ist für ihre freiere Atmosphäre bekannt.

[Foto: reserve-bagnas.jpg – Rosa Flamingos im Naturschutzgebiet Bagnas]

4.3. Zugang und Transport

Der Zugang zum Naturistendorf Cap d'Agde erfolgt über eine einzige Kontrollstelle am Kreisverkehr Bagnas. In der Hochsaison ist der Eintritt für Tagesbesucher gebührenpflichtig. Bewohner und Urlauber, die in einer Unterkunft wohnen, erhalten eine Karte für die Dauer ihres Aufenthalts.

[Foto: dorf-eingang.jpg – Kontrollstelle am Eingang des Naturistendorfes]

Um Ihre Reise optimal vorzubereiten, lesen Sie unseren vollständigen Leitfaden zu Zugang und Transport.

Anreise mit dem Flugzeug
Die nächstgelegenen Flughäfen sind:

  • Flughafen Béziers-Cap d'Agde (15 Minuten): Es werden Shuttlebusse zu und von jedem Flug angeboten, Abfahrt 30 Minuten nach der Ankunft und Ankunft 1 Stunde 30 Minuten vor dem Abflug. Preis: 1,60 € pro Strecke.
  • Flughafen Montpellier-Méditerranée (50 Minuten): Ein Shuttle verbindet den Flughafen in 15 Minuten mit dem Place de l'Europe (2,60 €). Von dort bedient die Straßenbahnlinie 1 den Bahnhof Saint-Roch.

Anreise mit dem Zug
Der nächste Bahnhof ist der Bahnhof Agde, der etwa 10 Autominuten vom Naturistendorf Cap d'Agde entfernt liegt. Er wird von TGV, Intercités und Regionalzügen angefahren.

Ab Barcelona: Nehmen Sie den Zug vom Flughafen zum Bahnhof Sants (18 Minuten, 2,60 €). Von dort aus beträgt die Fahrzeit zwischen 2:30 und 3:30 Stunden, direkt oder mit Umstieg in Perpignan oder Montpellier, bis zum Bahnhof Agde.
Ab Montpellier: Viele tägliche Linien verbinden Montpellier mit Agde.
Ab Béziers: Regionalzüge bedienen Cap d'Agde.
Buchung: auf der Website der SNCF (oui.sncf).

Anreise mit dem Auto
Cap d'Agde ist über die Autobahn A9 erreichbar, die Montpellier, Narbonne und Perpignan verbindet. Die nächsten Ausfahrten sind:

  • Ausfahrt 34 – Agde / Pézenas
  • Ausfahrt 35 – Béziers Est

Von der Autobahn aus benötigen Sie etwa 20 bis 30 Minuten Fahrtzeit nach Cap d'Agde.

Parkplätze:

  • Außenparkplatz: etwa 300 Plätze am Dorfeingang
  • Anwohnerparkplatz: inklusive bei der Anmietung von Apartments.

Anreise mit Mitfahrgelegenheit oder Shuttle
Mitfahrgelegenheit: Die Plattform BlaBlaCar bietet viele Fahrten nach Agde und Cap d'Agde an.
Shuttles und regionale Busse: Informationen zu lokalen Verbindungen finden Sie auf der Website Hérault Transport (herault-transport.fr) oder Cap Bus (capbus.fr).
Uber: In der Region verfügbar.
Taxi VTC Agathois: Buchung unter 04 48 14 04 43.

✔️Jetzt, wo Sie wissen, wie Sie anreisen, müssen Sie nur noch eines sichern
🎯Unterkünfte innerhalb des Dorfes sind am gefragtesten

👉 Verfügbarkeit für Ihre Daten prüfen

5. Preise 2026

5.1. Zugang zum Dorf (Eintrittskarte)

Preise 2026 – Eintrittsgebühren für die FKK-Zone (pro Person)

Kartentyp Gültigkeitsdauer Preis 2026
Fußgänger 1 Tag 11,50 €
Fußgänger 3 Tage 28,00 €
Fußgänger 7 Tage 45,00 €
Fußgänger Saison 120,00 €
Fahrzeug (1-2 Pers.) 1 Tag 27,00 €
Fahrzeug (1-2 Pers.) 3 Tage 70,00 €
Fahrzeug (1-2 Pers.) 7 Tage 110,00 €
Fahrzeug (1-2 Pers.) Saison 230,00 €
Bewohner & Camper 7 Tage 19,50 €

⚠️ Wissenswertes
➔ Die Eintrittskarte ist für den Zugang zum Dorf obligatorisch.
➔ Die saisonalen Preise gelten für die gesamte Öffnungszeit.
👉 Unterkünfte mit inkludiertem Zugangsbadge ansehen

Hinweis: Tageskarten berechtigen nur zu einem einmaligen Eintritt.

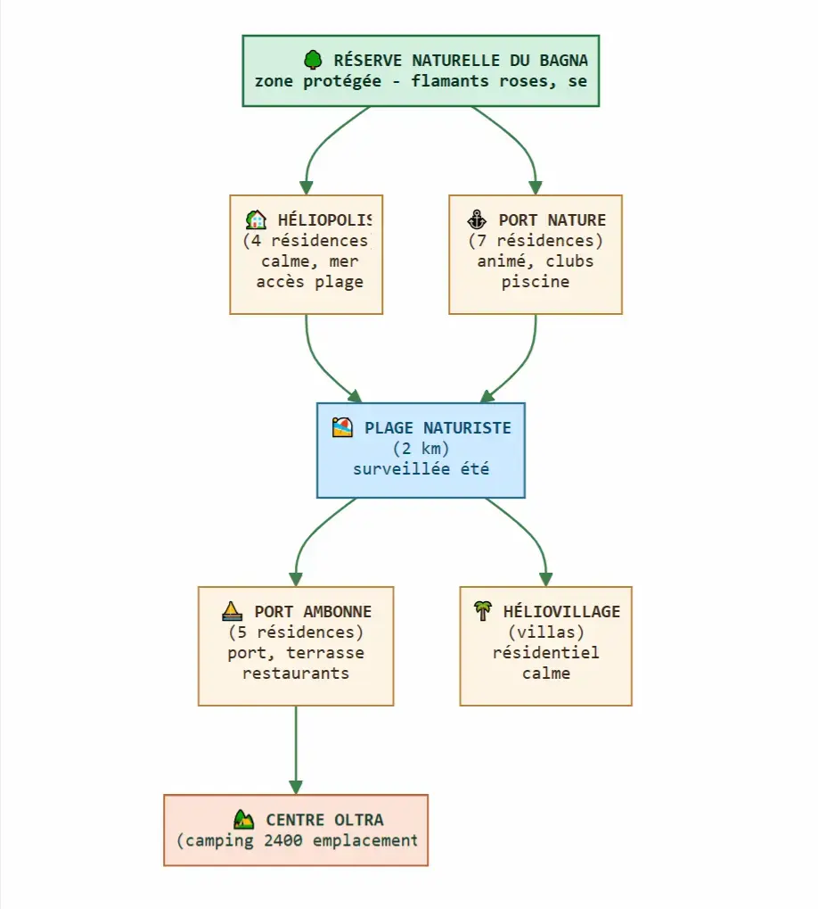
6. Interaktive Karte des Naturistendorfes

Schema des Naturistendorfes Cap d'Agde mit verschiedenen Zonen: Naturschutzgebiet Bagnas, Héliopolis, Port Nature, FKK-Strand, Port Ambonne, Héliovillage und Centre Oltra
Vereinfachte Karte der Viertel des Naturistendorfes Cap d'Agde

➔ Sie sehen jetzt die Schlüsselbereiche
➔ Die Wahl des Viertels ist strategisch
👉 Rufen Sie die Apartments nach Viertel ab (Port Nature, Héliopolis, Port Ambonne)

Wichtige Sehenswürdigkeiten:

➔ Die wichtigsten Dienstleistungen und Geschäfte, die Sie im Dorf kennen sollten.

Sehenswürdigkeit Standort Detail
Haupteingang Kreisverkehr Bagnas Kontrollstelle, Kartenverkauf
Außenparkplatz Dorfeingang
Supermarkt Casino Port Nature 8-21 Uhr (täglich)
Minimarkt Spar Port Ambonne 8-20 Uhr (täglich)
Apotheke Dorfeingang Sommerbereitschaft
Arztpraxis Dorfzentrum Allgemeinmediziner
Fahrradverleih Dorfeingang 12-15€/Tag

⚠️ Wissenswertes
➔ Die meisten Geschäfte sind in der Saison täglich geöffnet.
➔ Denken Sie daran, Ihr Fahrrad im Juli/August im Voraus zu reservieren.

7. Die Viertel des Naturistendorfes Cap d'Agde: welches soll man wählen?

➔ Das ist DIE wichtigste Entscheidung Ihres Aufenthalts...

Das falsche Viertel zu wählen =
❌ falsche Atmosphäre
❌ unnötige Wege
❌ enttäuschende Erfahrung

Das richtige zu wählen =
🔥 gelungener Aufenthalt ab dem ersten Tag


Einfache Regel

  • Sie möchten ausgehen → Port Nature
  • Sie möchten einen Ausgleich → Port Ambonne
  • Sie möchten Ruhe → Heliopolis / Heliovillage

👉 Nun wollen wir ins Detail gehen.

7.1. Port Nature – Das Herz der Erfahrung

➔ Das gefragteste Viertel des Naturistendorfes

✔️ Ideal, wenn Sie möchten:

  • zu Fuß ausgehen
  • im Mittelpunkt der Atmosphäre sein
  • leichten Zugang zu den Liberty-Clubs haben
  • die Erfahrung von Cap d'Agde voll und ganz leben


❌ Vermeiden Sie es, wenn Sie suchen:

  • Ruhe
  • ruhige Nächte
  • völlige Privatsphäre


🔥 Was nur wenige Ihnen sagen

➔ Port Nature bedeutet:

  • Bars
  • Restaurants
  • Clubs
  • ständige Aktivität

➔ Sie sind buchstäblich im Zentrum von allem


💡 Strategischer Rat

➔ Wenn es Ihr erstes Mal ist UND Sie Cap d'Agde verstehen wollen:
hier passiert es.


🚀 Apartments in Port Nature ansehen

7.2. Port Ambonne – Der beste Kompromiss

➔ Die klügste Wahl für viele Kunden

✔️ Ideal, wenn Sie möchten:

  • in der Nähe von allem sein
  • leicht ausgehen können
  • etwas Ruhe bewahren
  • die Restaurants und Terrassen genießen


❌ Vermeiden Sie es, wenn Sie suchen:

  • eine sehr intensive 24/7-Atmosphäre
  • im Herzen der Clubs zu sein


🔥 Was den Unterschied ausmacht

➔ Port Ambonne bedeutet:

  • ein Yachthafen
  • viele Restaurants
  • eine lebendige, aber weniger extreme Atmosphäre

➔ perfekt für:

  • Paare
  • erste Erfahrungen
  • ausgeglichene Aufenthalte


💡 Strategischer Rat

➔ Wenn Sie zwischen Ruhe und Party schwanken:
das ist die beste Wahl.


🚀 Apartments in Port Ambonne entdecken

7.3. Heliopolis – Ruhe mit Meerblick

➔ Das Lieblingsviertel der Kunden, die durchatmen wollen

✔️ Ideal, wenn Sie möchten:

  • Ruhe
  • eine sanftere Atmosphäre
  • in der Nähe des Strandes sein
  • Meerblick


❌ Vermeiden Sie es, wenn Sie suchen:

  • jeden Abend ausgehen
  • eine festliche Atmosphäre


🔥 Was Sie wirklich fühlen werden

➔ Hier:

  • weniger Lärm
  • mehr Platz
  • eine "Urlaubs"-Atmosphäre


💡 Strategischer Rat

➔ Perfekt für:

  • erste Entdeckung
  • Paare
  • Erholungsaufenthalte


🚀 Apartments in Heliopolis ansehen

7.4. Heliovillage – Die Wohnoption

👉 Die diskrete und komfortable Wahl

✔️ Ideal, wenn Sie möchten:

  • eine Villa
  • mehr Platz
  • Ruhe
  • einen eher "privaten" Aufenthalt


❌ Vermeiden Sie es, wenn Sie suchen:

  • jeden Abend zu Fuß ausgehen
  • im Zentrum des Geschehens sein


🔥 Was sich wirklich ändert

➔ Heliovillage bedeutet:

  • weniger touristisch
  • mehr Wohncharakter
  • geräumiger


💡 Strategischer Rat

➔ perfekt, wenn Sie kommen:

  • für mehrere Tage
  • um zur Ruhe zu kommen
  • ohne Intensität zu suchen


🚀 Villen in Heliovillage entdecken

7.5. Kurze Zusammenfassung – Welches Viertel soll man wählen?

➔ Wenn Sie sich nur eines merken sollten:

  • Port Nature → Erfahrung + Party
  • Port Ambonne → perfektes Gleichgewicht
  • Heliopolis → Ruhe + Strand
  • Heliovillage → Platz + Gelassenheit


🎯 Noch unschlüssig?

➔ Die Wahl des Viertels hängt direkt von Ihrem Profil ab.

👉 Empfohlene Apartments je nach Ihrem Aufenthaltsstil ansehen

8. Strände

8.1. Der große FKK-Strand

Der Haupt-FKK-Strand von Cap d'Agde erstreckt sich über 2 Kilometer Länge und 50 bis 100 Meter Breite entlang der Wohnanlagen. Er wird im Sommer von zwei Rettungsstationen überwacht. Das Baden ist frei, und Nacktheit ist Pflicht. Dieser Teil des Strandes ist im Wesentlichen familienfreundlich; sexuelle Handlungen oder Exhibitionismus werden dort nicht toleriert und können mit Strafen belegt werden.

Saisonale Einrichtungen wie der Beachclub La Méridienne oder der Paralia Beach Club bieten Liegestuhlvermietung, Bars und Restaurants mit den Füßen im Sand.

➔ Stellen Sie sich vor, Sie wären nur 2 Gehminuten von diesem Strand entfernt…
➔ Das ermöglichen genau einige Apartments

👉 Unterkünfte in Strandnähe ansehen

8.2. Die Baie des Cochons (Schweinebucht)

Die Baie des Cochons liegt am Rande des Naturschutzgebiets Bagnas, etwa 50 Meter nach dem Beachclub Le Paralia, nicht weit vom Campingplatz entfernt, und ist ein wilderer FKK-Strand. Sie ist bekannt für ihre libertine Atmosphäre, besonders am späten Nachmittag.

Dieser Teil des Cap-d'Agde-FKK-Strandes ist ein Treffpunkt für Liebhaber des Libertinage, die nicht für den Eintritt in die Clubs bezahlen möchten. Erotische Szenen sind dort häufig, und das unaufhörliche Kommen und Gehen alleinstehender Männer zieht mehr Libertins an, die auf der Suche nach starken Reizen sind. Offiziell sind sexuelle Handlungen dort verboten, aber die Toleranz ist traditionell größer.

8.3. Andere Strände in der Nähe (außerhalb des Dorfes)

➔ Wenn Sie die Landschaft variieren möchten, finden Sie hier einige Strände, die wenige Minuten vom Dorf entfernt sind.

Strand Standort Merkmale
Grande Conque Zentrum von Cap d'Agde Vulkanischer schwarzer Sand, "schwarze Perle des Mittelmeers" genannt, Zugang über Treppen
Plagette Nahe der Innenstadt Familienstrand, feiner Sand
Roquille Osten von Cap d'Agde Wilder Strand, weniger besucht

⚠️ Lokaler Tipp
➔ Diese Strände sind mit dem Auto oder Fahrrad vom Dorf aus erreichbar.
➔ Die Grande Conque ist besonders beliebt für ihre Sonnenuntergänge.

9. Regeln und praktisches Leben

9.1. Nacktheit

Vollständige Nacktheit ist die Norm im gesamten Naturistendorf Cap d'Agde: Strand, Straßen, Geschäfte, Schwimmbäder und Gemeinschaftsbereiche. In einigen Restaurants und Geschäften kann Kleidung vorgeschrieben sein, was am Eingang der Betriebe angezeigt wird.

9.2. Verbote

Die grundlegenden Regeln des Dorfes sind:

  • Absolutes Verbot zu fotografieren oder zu filmen, auch mit dem Handy, um die Anonymität und Privatsphäre aller zu schützen;
  • Verbot von lärmendem Verhalten, pornografischen Aktivitäten und nicht einvernehmlichem Exhibitionismus;
  • Respekt vor dem Einverständnis: Jede unerwünschte Annäherung muss sofort aufhören.

9.3. Dienstleistungen und Geschäfte

Das Dorf ist völlig autark. Man findet dort:

  • mehrere Supermärkte, Metzgereien, Bäckereien;
  • Geschäfte (Kleidung, Strandartikel, Schmuck);
  • Restaurants, Bars, Diskotheken und einen Liberty-Club in Cap d'Agde;
  • medizinische Dienste (Ärzte, Apotheken), ein Postamt, Banken, Friseure und Waschsalons.

👉 Alles über Kleiderordnungen und die Funktionsweise der Clubs erfahren Sie in unserem vollständigen Leitfaden zu den Liberty-Clubs.

⬆ Zurück nach oben